欢迎来到小鱼绿能网-新能源职业技术服务平台

【河北绿协】发文通知:1000元补贴及优先录用-考取工信新能源风电光伏专项技术证书

日期:2024-08-05

来源:河北省绿色产业协会

阅览量:2615

编辑:tpfpx-08

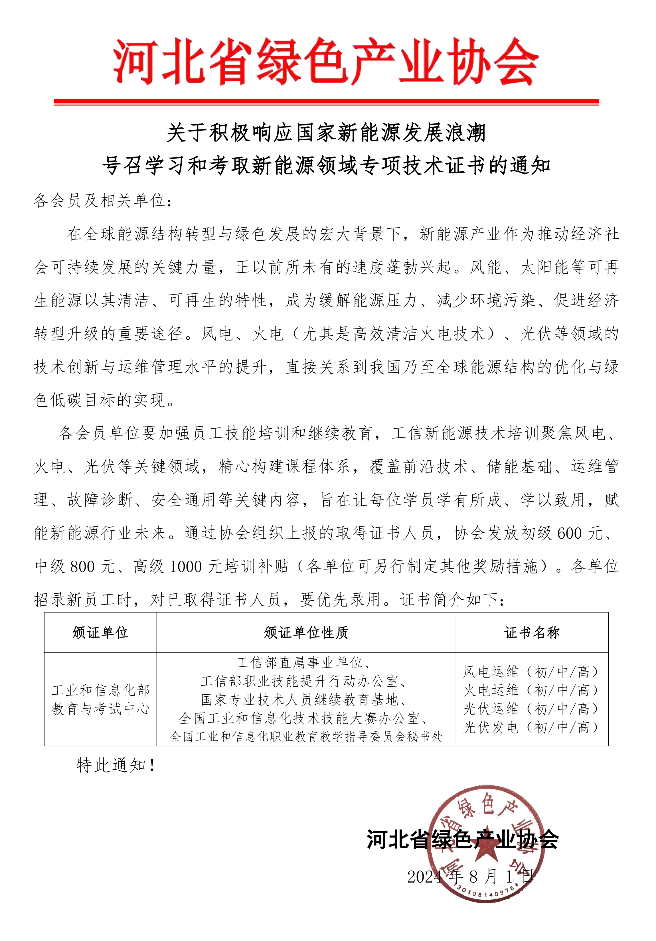
关于积极响应国家新能源发展浪潮
号召学习和考取新能源领域专项技术证书的通知

-------
【通知导读】:
1、风电、火电(尤其是高效清洁火电技术)、光伏等领域的技术创新与运维管理水平的提升,直接关系到我国乃至全球能源结构的优化与绿色低碳目标的实现。

2、协会对考取工信部教育与考试中心新能源(风电运维、火电运维、光伏运维、光伏发电)证书人员发放初级600元/人、中级800元/人、高级1000元/人不等的培训补贴,各单位可另行制定其他奖励方案。

3、企业在招录新员工,对已取得上述证书人员,优先录用
------


关于积极响应国家新能源发展浪潮
号召学习和考取新能源领域专项技术证书的通知

各会员及相关单位:

   在全球能源结构转型与绿色发展的宏大背景下,新能源产业作为推动经济社会可持续发展的关键力量,正以前所未有的速度蓬勃兴起。风能、太阳能等可再生能源以其清洁、可再生的特性,成为缓解能源压力、减少环境污染、促进经济转型升级的重要途径。风电、火电(尤其是高效清洁火电技术)、光伏等领域的技术创新与运维管理水平的提升,直接关系到我国乃至全球能源结构的优化与绿色低碳目标的实现。

   各会员单位要加强员工技能培训和继续教育,工信新能源技术培训聚焦风电、火电、光伏等关键领域,精心构建课程体系,覆盖前沿技术、储能基础、运维管理、故障诊断、安全通用等关键内容,旨在让每位学员学有所成、学以致用,赋能新能源行业未来。通过协会组织上报的取得证书人员,协会发放初级600元、中级800元、高级1000元培训补贴(各单位可另行制定其他奖励措施)。各单位招录新员工时,对已取得证书人员,要优先录用。证书简介如下:

   
     特此通知!

河北省绿色产业协会
2024年8月1日



-----------

【联系方式】河北省绿色产业协会
左老师13021898888



------更多单位发文着力推荐------

http://www.xylnw.com/TuiJianList.aspx








推荐教材

详情 >>

就业选岗

更多 >>

主管单位:中国机电装备维修与改造技术协会职业技能教育分会
技术保障:北京华文燕园教育科技股份有限公司
               (北交所新四板挂牌,代码:100287)
联合共建:安华智汇(北京)教育科技集团有限公司 <查看更多...>
备案号:京ICP备05068353号-63 版权及隐私条款声明

关注视频号
了解更多
扫码听课
了解更多